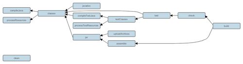
私が雰囲気でGradleを使ってる感がよくわかる。 Gradle 6.0.1 と 5.6.4 前置き とあるタスクを実行するときに clean してコンパイルしてから実行したくて、こんなこと書いてました。 myTask.dependsOn(clean, compileJava, processResources) opengl-8080さ…
引用をストックしました
引用するにはまずログインしてください
引用をストックできませんでした。再度お試しください
限定公開記事のため引用できません。